人誘導多能干細胞(hiPSCs)是疾病建模、再生醫學的核心工具,但傳統培養依賴Matrigel等動物源涂層,存在批次差異大、臨床應用受限的問題;而人源重組蛋白篩選因傳統高通量篩選(HTS)試劑消耗大、成本高難以推進[1]。dropletmicroarray(DMA)平臺憑借超微量反應(200 nL/斑點)、低消耗(蛋白用量僅為96孔板的1/860)的優勢,為解決這一難題提供了新思路。本研究通過DMA篩選231種人源蛋白組合,成功挖掘出可長期維持hiPSCs多能性的無動物源涂層,為hiPSCs臨床轉化與基礎研究奠定基礎。
采用超疏水-親水界面構建的DMA芯片(7.5×2.5cm,含672個1 mm×1 mm獨立斑點,圖1),選取11種人源蛋白(如EphB4、EpCAM、LN521等),設計單組分、55種二元組合及165種三元組合,共231組篩選體系,以Matrigel為陽性對照、無涂層為陰性對照。

圖1. 篩選工作流程的示意圖。打?。簩?0 nL的蛋白質溶液(每個蛋白質的最終濃度為10μg mL-1)打印到每個預定的點上,在RT下孵育2 h,然后加入細胞懸液。培養:hPSCs按200 nL/斑點的體積配制,培養24 h后IF染色檢測NANOG的表達。圖像分析:定量IF染色的平均熒光強度。圓圈的大小和顏色與免疫熒光法測定的NANOG的相對表達相對應:左下角對應Matrigel對照的表達,紅色和小圓圈表示NANOG的表達低于Matrigel對照,綠色和大圓圈表示NANOG的表達高于Matrigel。初步的HTS包括11個單一蛋白、55個二元組合和165個三元組合,共231個篩選組。驗證:選擇HITS,并在長達五周的培養期間,通過對一組更大的多能性標記(轉錄因子:Nanog、SOX2、OCT-4A,細胞表面標記:SSEA4、TRA-1-81和TRA-1-60)的免疫熒光染色,在HiPSCs中進一步驗證HIT。比例尺:50 μm。
蛋白涂層制備:通過I.DOT非接觸式納升級移液系統將60 nL濃度為10μg/mL的蛋白溶液精準打印至DMA斑點,室溫孵育2h實現涂層(圖1流程第一步),全程維持70%濕度避免液滴蒸發,確保微量蛋白溶液的均一性與穩定性。
hiPSCs接種與培養:同樣使用I.DOT打印200 nL hiPSCs懸液至蛋白涂層斑點(圖1流程第二步),將DMA置于含濕潤墊的培養皿中,37℃、5%CO?培養24h(圖1流程第二步)
培養后通過免疫熒光染色檢測多能性標志物 NANOG(圖 1流程第三步),利用自動熒光顯微鏡成像并量化熒光強度(圖 1流程第四步);對初篩陽性組合進行5代長期培養,通過qPCR和免疫熒光驗證多能性標志物(NANOG、SOX2等),并通過類胚體(EB)形成實驗驗證三胚層分化能力(圖2A流程)。
圖2. 通過分化成三個胚層來驗證來自初步篩選的兩個命中。A)HiPSCs分化為三個胚層的示意圖。(B)在未分化集落(NC)和表面涂有MG、BIK(EphB4+DAG1+LN521)和GHK(EpCAM+BSG+LN521)的HiPSCs中,檢測FOXA2(內胚層)、brachyury (中胚層)和??-微管蛋白3(外胚層)的標記。比例尺:20 μm。
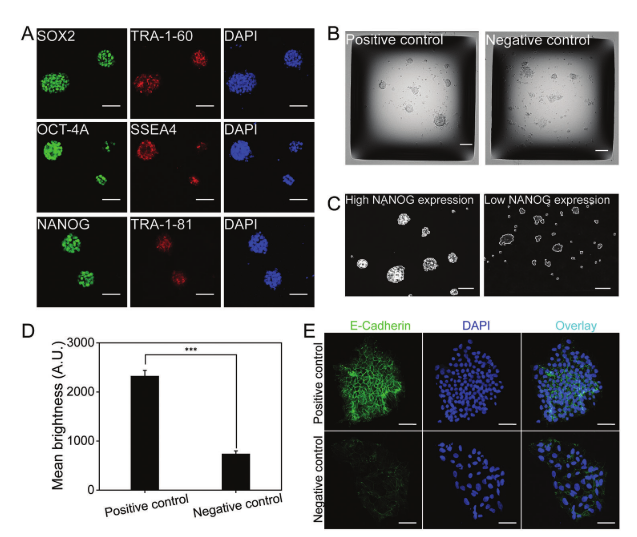
hiPSCs在DMA上的存活與多能性:非接觸納升級移液系統I.DOT接種的hiPSCs活力達69.43%,顯著高于手動接種的58.28%;細胞表達SOX2、OCT-4A、NANOG等多能性標志物,與微孔板培養結果一致(圖 3A),且E-鈣黏蛋白表達符合多能性特征(圖 3E),證明DMA可維持hiPSCs特性。
實驗質量保障:陽性(Matrigel)與陰性(無涂層)對照的NANOG熒光強度差異顯著,Z'因子達0.64(圖 3D),符合高質量HTS標準,確認篩選體系可靠。
圖3.篩查方案的有效性。A)在涂有Matrigel的DMA玻片上200 nL液滴中培養的HiPSCs的典型共聚焦激光掃描顯微鏡(CLSM)圖像,并對六種多能性標志物進行染色:SOX2、OCT-4A、NANOG、TRA-1-60、SSEA4和TRA-1-81。三個獨立的實驗(n=3)獲得了可比較的結果。用DAPI對細胞核進行反染。比例尺:50μm。b)陽性對照(Matrigel,MG+)和陰性對照(非Matrigel,MG?)培養的HiPSCs的亮視野圖像。標尺:100μm. c)NANOG表達水平作為初步篩選的讀數。如果在DMA上進行染色,然后進行自動顯微鏡觀察。一張圖片中的所有菌落都來自這一滴。比例尺:50μm.d)對培養在陽性和陰性對照上的HiPSCs的平均亮度(平均熒光強度)進行定量,并對多能性標記NANOG進行染色。平均熒光強度計算為總熒光強度除以面積(以像素為單位)。*P <0.001,陽性對照和陰性對照有顯著差異。(Z?值介于0.5和1之間,對應于高質量的篩選試驗)。數據以平均值±3SD表示。(n=3)E)陽性和陰性對照涂層培養的HiPSCs中E-鈣粘蛋白表達的CLSM圖像。E-鈣粘附素介導細胞間的相互作用,并有助于干細胞克隆的形成和多能性。因此,在陽性對照涂層上,未分化的HiPSCs高表達E-cadherin,而在陰性對照涂層上,分化的HiPSCs顯示低或不表達E-cadherin。用DAPI對細胞核進行反染。比例尺:25 μm。
231組蛋白組合中,僅三元組合表現出顯著多能性維持能力,10種組合的NANOG表達量顯著高于Matrigel(閾值:mean+3SD,圖4C)。其中BIK(EphB4+DAG1+LN521)和GHK(EpCAM+BSG+LN521)效果最強,NANOG表達分別為Matrigel的2.18±0.32倍和2.00±0.22倍(圖4B、D);而單組分蛋白及二元組合均未達到陽性閾值,證明蛋白協同作用的重要性。

圖4. 蛋白質初篩結果。A)篩查中使用的蛋白質及其相應字母代碼的清單。B)顯示在含有單一蛋白質和蛋白質組合的涂層上培養的HiPSC中NANOG表達的倍增變化的熱圖。每個獨立陣列實驗使用6個重復。將每個獨立組的NANOG表達的平均熒光強度與在Matrigel(MG)涂層上培養的細胞的NANOG表達水平進行歸一化(陽性對照)。綠色表示NANOG的高表達水平(自我更新能力較強),紅色表示與陽性對照(MG+)涂層上培養的細胞的標記表達水平相比,NANOG表達較低(自我更新能力較低)。C)在篩選中顯示所有測試蛋白質組的相對NANOG表達的曲線圖。蛋白質包被促進NANOG表達顯著改變的閾值設為Mean+3SD。紅柱表示陰性對照(無涂層,MG?),綠柱表示陽性對照(MG涂層,MG+),紫柱顯示陽性hits。D)在初步篩查中確定的前十個陽性hits的列表。
長期培養:BIK和GHK涂層支持hiPSCs連續5代培養,細胞形態呈典型克隆狀(圖S10),NANOG、SOX2、OCT-4A的基因與蛋白表達水平與Matrigel無顯著差異(圖5B、C);而對照組合DIK(E-Cadherin+DAG1+LN521)雖能促進細胞貼壁,但多能性標志物逐漸下調(圖5B、C)。
三胚層分化:BIK和GHK培養的hiPSCs可形成類胚體(圖2A),并成功分化為內胚層(FOXA2+)、中胚層(brachyury+)和外胚層(β-Tubulin3+),與Matrigel組分化能力一致(圖2B),確認其多能性維持效果。
圖5.蛋白質涂層對hiPSCs長期培養的影響:驗證兩種最有效的三元蛋白質組合(BIK和GHK)的效率。A)hPSCs在非涂層12孔板、Matrigel(MG)涂層12孔板以及DIK、BIK和GHK涂層12孔板上4天的集落附著效率。初步篩選發現BIK(EphB4+DAG1+LN 521)和GHK(EpCAM+BSG+LN 521)表達較強的NANOG,而以DIK(E-鈣黏蛋白+DAG1+LN 521)蛋白培養的細胞NANOG表達較低。數據以平均值±3SD表示。(n=3)在MG、DIK、BIK和GHK涂層上培養的HiPSCs的圖像,并對6種多功能標志物進行染色:Nanog、OCT-4A、SOX2(綠色熒光);TRA-1-81、SSEA4、TRA-1-60(紅色熒光)。比例尺:50μm。c)生長在MG、DIK、BIk和GHK包被的井板上的hiPSCs 5代(n=3,生物復制)的多能性標記基因(NANOG、OCT4和SOX2)的定量聚合酶鏈式反應分析。對照參考基因GAPDH對基因表達數據進行歸一化。在培養在DiK、BIK和GHK涂層上的HiPSCs中,基因表達水平與生長在MG上的細胞的基因表達水平正常化。數據以均值 ±SEM(標準誤)表示。**P <0.01和*P<0.001,MG組與Dik組之間有顯著差異。
該研究通過DMA平臺實現了hiPSCs多能性維持蛋白組合的超微量高通量篩選,其核心突破在于:一是極致降本增效,僅用0.83 μg蛋白、2.8×10?個細胞完成231組篩選,蛋白與細胞消耗分別僅為96孔板的1/860和1/25,大幅降低人源重組蛋白篩選成本并解決傳統HTS的資源瓶頸;二是提供無動物源解決方案,篩選出的人源蛋白組合BIK(EphB4+DAG1+LN521)和GHK(EpCAM+BSG+LN521)無批次差異與臨床應用限制,可替代Matrigel實現hiPSCs長期培養,為再生醫學臨床轉化提供關鍵工具;三是凸顯I.DOT非接觸式納升級移液系統的核心價值,其能精準打印60nL蛋白溶液與200 nL hiPSCs懸液,避免交叉污染與液滴蒸發,保障微量反應體系的穩定性與重復性,是DMA平臺高效運行的關鍵支撐,未來該技術還可進一步拓展至其他稀缺細胞(如原代細胞)與昂貴分子的篩選,為干細胞生物學、藥物發現等領域提供微型化 HTS新范式。
1.E. A. Aisenbrey, W. L. Murphy, Nat. Rev. Mater. 2020, 5, 539.

