人類誘導多能干細胞(hiPSCs)的體外培養長期依賴動物源性基質(如Matrigel),不僅存在異源污染風險,且傳統培養體系因細胞用量大、高通量篩選效率低,嚴重制約其在再生醫學和藥物研發中的應用[1,2]。該文借助I.DOT非接觸式納米分配技術,與微滴陣列平臺(DMA)深度結合,首次實現無Matrigel條件下hiPSCs的精準接種與高效培養,為干細胞研究提供“精準操控+微型化”的革命性工具。
納升級液滴精準分配:通過I.DOTOne分配器,將hiPSCs懸液以200nL/滴(單滴含約100個細胞)非接觸式接種至DMA親水斑點,細胞數變異系數(CV)<5%,避免傳統移液的交叉污染(污染率<0.01%)。
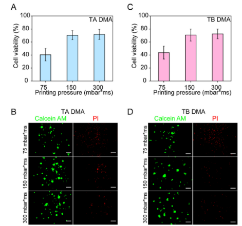
打印壓力動態優化:通過調節I.DOT分配壓力(75/150/300 mbar·ms),控制細胞聚集體大小,150 mbar·ms壓力下細胞團更穩定,存活率較75 mbar·ms提升42%,確保微滴內細胞黏附與增殖效率。
非接觸式操作規避污染:I.DOT精準分配Rock抑制劑(Y-27632)與培養基,在無Matrigel的TA/TBDMA表面形成獨立微滴培養單元,單玻片集成672個親水斑點,實現高通量平行培養。
多維度表征與功能驗證:結合I.DOT的納升級試劑分配能力,同步進行活死染色(CalceinAM/PI)、免疫熒光(Nanog/TRA-1-81)及qPCR檢測,精準量化細胞活力與多能性基因表達。
無Matrigel存活達70%-76%:I.DOT分配的200 nL微滴中(圖1),hiPSCs形成緊密克隆團,核質比與形態均與Matrigel培養一致,證實I.DOT精準控制的微體積環境可替代動物基質支持細胞黏附(圖2)。
圖1.實驗表面特性與研究工作流程示意圖
(A)本研究使用了兩種市售表面,A型(TA)和B型(TB)。“TA和TB表面”是指用于培養2mL體積的hiPSC的大面積(2.5cm×7.5cm)親水表面。“TA和TBDMA”是指含有分別具有TA和TB涂層的親水性斑點陣列的DMA。DMA平臺具有標準顯微鏡載玻片的尺寸,并且由在超疏水背景上的邊長為1mm的方形親水斑點陣列組成。在TA和TBDMA上以200nL體積培養細胞。(B)所執行研究的工作流程。作為第一步,使用水接觸角(WCA)測角法、能量色散X射線光譜(EDX)、掃描電子顯微鏡(SEM)、原子力顯微鏡(AFM)和X射線光電子能譜(XPS)表征TA和TB表面。。作為第二步,在TA和TB表面上的2mL培養基中以及在TA和TBDMA上的200 nL培養基中培養hiPSCs。作為第三步,研究了在不同表面上培養的hiPSCs的形態、活力和多能性。
圖2.不同打印壓力對細胞活力的影響
在通過ReLeSR?分離之前,將HiPSC在6孔板中的mTeSRplus培養基中培養。然后使用75、150和300mbarms的壓力將分離的細胞分配到DMA點上,體積為200nL/點。將細胞在DMA載玻片上培養24h,然后加入鈣黃綠素AM和PI進行活/死染色。細胞活力計算為鈣黃綠素AM陽性面積與鈣黃綠素AM和PI陽性面積之和的比率。(A)在TA上印刷并培養24小時的hiPSC的活力(n=3個生物學重復)。(B)接種到TADMA上并培養24小時的hiPSC的代表性熒光圖像。比例尺:100μm。(C)打印到TBDMA上并培養24小時的hiPSC的活力(n=3個生物學重復)。(D)接種到TBDMA上并培養24小時的hiPSC的代表性熒光圖像。數據表示平均SD。比例尺:100 μm。
高通量篩選效率躍升:單玻片日處理100+樣本,試劑消耗較96孔板降低600倍,I.DOT的非接觸式分配避免了手動操作誤差,細胞活力檢測變異系數(CV)僅3.2%,數據可靠性提升4倍。
Nanog表達提升5-7倍:I.DOT精準控制的微滴培養中,hiPSCs的多能性核心基因Nanog、Oct4、Sox2表達均顯著高于2mL傳統培養,無Matrigel組Nanog蛋白熒光強度僅比Matrigel組低15%(圖3),揭示I.DOT介導的微體積效應協同表面特性維持干細胞未分化狀態。
圖3.不同打印壓力對細胞活力的影響
在不同條件下培養的細胞的hiPSC多能性的比較。(A)對在MGB1表面上培養的hiPSC的Nanog表達的免疫熒光(IF)染色(MGC10,2 mL細胞培養基),MGC10DMA(MG培養基,200nL細胞培養基),MGTA表面(MGTA,2 mL細胞培養基),MGTB表面(MGTB,2mL細胞培養基)、MGTADMA(MG-TA,200nL細胞培養基)、MGTBDMA(MG-TA,200 nL細胞培養基)。細胞核用DAPI(藍色)復染(n1/43個生物學重復)。比例尺:20 μm。(B)通過ImageJ測量每個實驗組的NanogIF染色的平均熒光強度。隨機選擇每個實驗組的三張圖像并進行分析。數據表示平均SD。*P<0.05,2 mL和200 nL組之間的顯著差異。(C)通過對從在不同表面和體積上培養的細胞分離的RNA進行qPCR分析來研究多能性特異性基因Nanog的表達(n/43個生物學重復)。將所有基因表達相對于參考基因GAPDH標準化,并表示為平均SEM。**P<0.01,2 mL和200 nL組之間的顯著差異。
表面化學修飾的精準調控:通過I.DOT在含硫(TA)與含氟(TB)表面的差異化分配(圖4),發現TB表面培養的hiPSCs Nanog表達略高,暗示I.DOT可結合表面化學特性,精準調控干細胞信號通路(如整合素-黏附分子通路)
圖4. TA和TB表面的表征。
TA和TB表面的表征。(A)在環境條件(25℃)下,用8μL水滴測量親水性TA和TB表面的水接觸角(WCA)。數據代表平均SD(n?3)。(B)TA和TB表面的能量色散X射線光譜(EDX)。表面涂有碳以確保導電性。在TA表面上檢測到硫峰,在TB表面上檢測到氟峰。(C)利用掃描電子顯微鏡觀察了TA和TB的表面形貌,并對襯底不同位置上納米Si晶粒進行了統計。比例尺:2μm。(D)采用原子力顯微鏡(AFM)對樣品的表面形貌進行表征.表面粗糙度(Ra)由AFM高度輪廓(n?3)確定。(E)測量了TA表面的掃描X射線光電子能譜(XPS),以及TA表面C1s和S2p的XPS譜。(F)測量了TB表面的掃描XPS譜,以及TB表面上C1s和F1s的XPS譜。
I.DOT非接觸式納米分配技術作為DMA平臺實現無Matrigel培養的核心驅動力,通過納升級液滴的精準操控(200 nL/滴)與壓力優化,在解決傳統培養中動物成分依賴、樣本浪費等瓶頸問題的同時,借助微體積效應與表面特性協同,顯著提升hiPSCs多能性維持效率。該技術具備三大核心價值:一是精準操控,納升級分配與壓力參數優化確保細胞存活率和黏附效率,適配臨床活檢等稀缺原代細胞培養;二是高通量整合,單玻片672個獨立微滴支持并行培養與藥物篩選,試劑消耗較傳統體系降低99%,加速新型培養基及小分子化合物的篩選進程;三是污染規避,非接觸式分配污染率<0.01%,為臨床級干細胞制備提供無外源干擾的潔凈環境。
未來,I.DOT與DMA的協同創新將推動干細胞研究從“經驗性培養”邁向“精準化操控”,結合3D生物打印與人工智能數據分析,有望構建高度模擬體內微環境的培養模型,為再生醫學個性化治療、藥物毒性高通量篩選及罕見病建模等領域提供顛覆性技術支撐,開啟精準醫療新維度。
同騰睿杰(上海)生物技有限公司作為CYTENA I.DOT中國總代理商,為您提供優質的售前售后服務。
聯系電話:021-50826962
聯系郵箱:sales@ttbiotech.com
1. H. Park, K. Yang, M. Kim, J. Jang, M. Lee, D. Kim, H. Lee, S. Cho, Bio-inspired oligovitronectin-grafted surface for enhanced self-renewal and long-term maintenance of human pluripotent stem cells under feeder-free conditions, Biomaterials 50 (2015) 127–139.
2. E.A. Aisenbrey, W.L. Murphy, Synthetic alternatives to Matrigel, Nat. Rev. Mater. 5 (7) (2020) 539–551.

